In this video, I'm going to show you a conversation script that will help you sell your private lessons over text messages.
Let's dive right in.
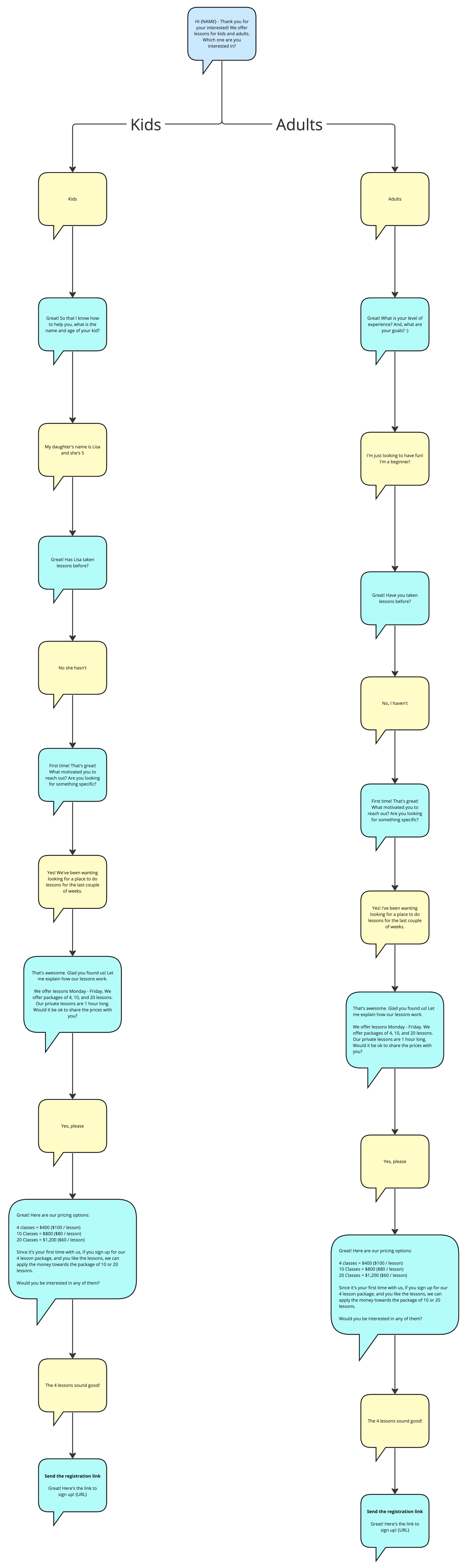
Here's the conversation script, let's go through it in detail.

Modified on: Tue, 21 May, 2024 at 10:12 PM
In this video, I'm going to show you a conversation script that will help you sell your private lessons over text messages.
Let's dive right in.
Here's the conversation script, let's go through it in detail.

Did you find it helpful? Yes No
Send feedback