In this video, I'm going to show you a conversation script that will help you sell your paid trials over text messages.
Let's dive right in.
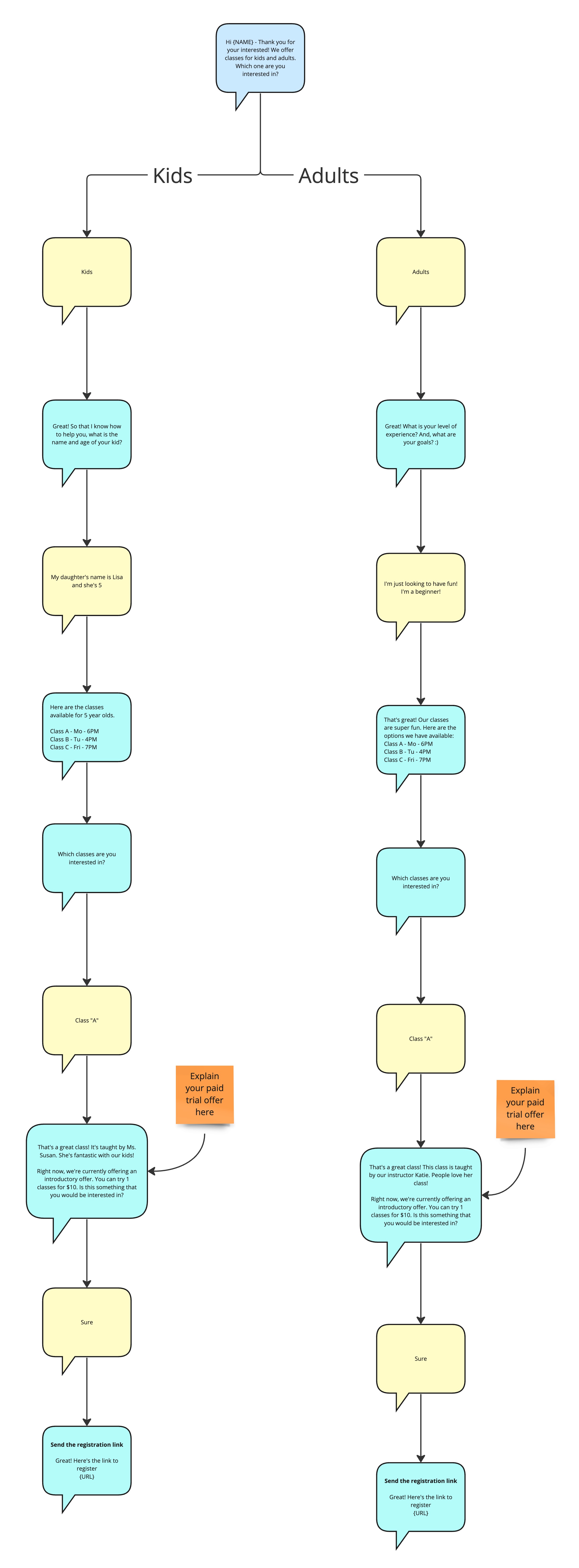
Here's the conversation script, let's go through it in detail.

Modified on: Tue, 21 May, 2024 at 9:30 PM
In this video, I'm going to show you a conversation script that will help you sell your paid trials over text messages.
Let's dive right in.
Here's the conversation script, let's go through it in detail.

Did you find it helpful? Yes No
Send feedback